We Help

Barbershops

unlock the full potential of their business.

We will give you a custom road map and 1 on 1 help to make it impossible for your business not to add an extra 25-35% of monthly revenue.

Book A Call Now

Watch the video to see how adding an extra 25% - 35% of revenue is also possible for your business

We Help Businesses That Are Hungry For Growth

🚀 We help people who have tried everything else and failed

💈Individuals who are uncertain on what direction their business needs to take in order to grow.



Would We Be A Good Fit?

task_altStruggling to attract new clients

task_altStruggling to build a client retention system

task_altNever booking out seats

task_altDon't Know what social media platforms “actually work”

task_altUnsure what content to post

task_altUnsure when to raise prices

task_altNot selling any products

task_altLack of time to devote toward social media

task_altUnsure on how to compete against competition

task_altStruggling to build a brand community



Your Road Map To Success

facebook Gain access to our private Facebook group and join a community of like minded hair professional's all striving for success.

As a barber, you're always looking for ways to improve and grow your business. But sometimes, it can feel like you're navigating the industry alone. That's where our private Facebook group comes in. When you join, you'll become part of a supportive community of like-minded professionals who are all striving for success.

You'll have the opportunity to connect with and learn from industry experts, exchange ideas and best practices with your peers, and stay up-to-date on the latest trends and techniques in the world of barbering.

Plus, you'll have access to exclusive content and resources that are specifically designed to help you take your business to the next level. So don't miss out - join our Facebook group today and start building your network of supportive and knowledgeable barbers.

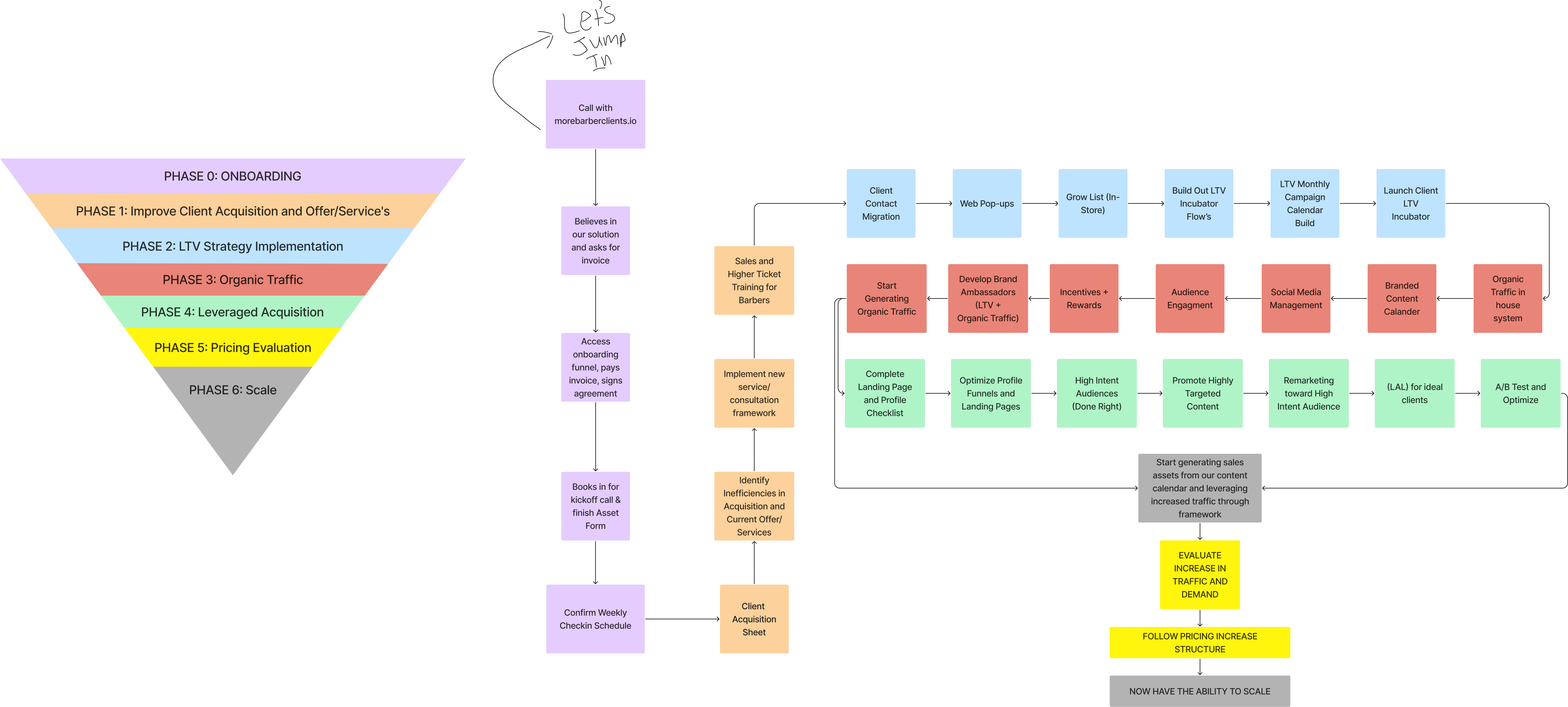
What makes it possible for us to help any barbershop increase revenue by 10-15% in 90 days.

We follow just a few steps.

Revamp Aquisition/ Over Deliver Value
One of the most important things for barbershops is to deliver an A+ haircut to the client while going over an above for the customer in regards to customer service and the overall experience they have with the shop.

Our main focus with each customer is to take them from just being a “simple haircut” to an unbeatable service positioned in the market place in a perfect way that will make it unreasonable for the client to not come back and pay a premium price.
LTV Mastery
We believe that keeping a customer coming back and increasing the average life time value of said customer will always be more time efficient, cheaper, and impactful on a barbershop then immediately trying to attract new ones.

We have determined this by simple cause and effect. Imagine you have a customer that comes 1 time every 45 days with an average ticket price of $40... we’ll that would be only $324.44 for the business.

Now imagine that you implemented  our LTV Mastery Framework, and the number of times they comeback increased to every 18 days with the same average ticket price... we’ll that would now generate $811.11 for the business. WOW that’s a 150% increase and totally achievable for your shop!
Organic Inbound
Most barber professionals work harder than anyone else. With the constant balancing act of clients, social media marketing, admin, staying ‘relevant’, and business development – You’re left wondering how to achieve that dream lifestyle you’re chasing.

But Imagine what it would be like to fill your business with new clients over the next few months… Not just 5 or 10 new clients, but actually FILL your business to the brim with targeted dream clients…. While wasting less time and money on failed attempts than you are now.

We pick the right social channels, build, manage, and implement social media strategies that will position your barbershop/ personal brand to have a killer online presence. All while you gain more time to work ON the business instead of IN the business.


Outbound Strategy
We know paid traffic campaigns can feel like like wishing wells, you set up a campaign and dump tons of money in them with little to no results. What if I told you it’s because your not using/doing them correctly.

But seriously, searches on google are high intent. Which basically means they are being served up on a golden platter,  people are already searching for your services; you just have to show up. So if you’re not showing up in search results, you’re missing out on a lot of opportunities.

@morebarberclients.io we build and implement outbound and retargeting campaigns to convert more of the individuals that are already actively looking for your services, that have the potential to increase revenue by 10-15% single handedly.

And your in luck because we created a completely free resource for you to get started. You can check it out here: XYZABC


A/B testing and Optimization
Working with us isn’t just a set and forget process. We take a proactive approach to client success, regularly assessing progress and ensuring that any adjustments needed to strategies or approaches are made to keep you heading in the right direction.

You shouldn't be kept in dark as far as reporting and communication goes either; we make sure that our clients are well-informed of where they stand every step of the way. And when obstacles arise? No worries; we know a challenge is never too big that we can't find a solution!
See, our core philosophy is that if we cant make you money - we don't deserve yours.
So we do what no other barber experts would dare. We’re SO confident  in our ability that we have a minimum increase in revenue  guarantee and that's why each package we offer comes with a 100% money back guarantee.

PS: Ask us about the bonus offer ;)

Get Started With us

Get access to our free Instagram for barbers course now!

Get our free ebook and learn how to attract new customers and build customer loyalty on Instagram. Our ebook covers tips and strategies for building a loyal following, engaging with your audience, and using Instagram features to your advantage. Create a cohesive, visually appealing Instagram feed and use hashtags and geotags to reach a wider audience.

Learn how to create a positive customer experience, respond to reviews and feedback, and build relationships with your followers on Instagram with our ebook. Whether you're new to Instagram or looking to take your barbershop's online presence to the next level, our ebook has something for everyone.

Don't wait – get your free copy of our ebook now and start learning how to maximize your barbershop's potential on Instagram. Our ebook covers valuable tips and strategies for success on the popular social media platform and important topics like building customer loyalty and managing your online reputation.